ФорумыОткрытые форумыSmart-UPSSmart-UPC 2200 плата 640-0800G_rev07
1  21.11.2022 11:14
Аватар


Город : н-ск

Сообщения: 11

Поблагодарили 1 раз

Всем привет. Аппарат Smart-UPC 2200. Плата 640-0800G_rev07. Схемы не нашел, видимо нет в свободном доступе.

Снесены элементы D14, D59 и Q61.

Может кто имеет схему или плату такую перед глазами и подскажет наименование этих компонентов или что на них написано.

По схеме от 640-1732 вроде как определил, что D14 это MMBD4148CC.

С другими проблема, на доступных схемах нет их.

D59 и Q61 стоят рядом слева от разъёма COM-порта и чуть выше микросхемы IC1. Прозвонил и вижу что эти элементы стоят в цепи кнопки включения. Дорожка с колектора Q61 уходит на 2 ногу разъёма J11A и далее на плату с кнопками и индикаторами.

Добавлено 20 часов спустя:

Подумал над разводкой платы, поглядел несколько схем и в итоге решил в позиции D14 и D59 поставить диоды 1SS184 (были под рукой), а на место Q61 сделал вывод, что должен быть NPN транзистор MMBT2222A.

Отредактировано: leonvn (22.11.2022 07:31, 3 года назад)
2  25.11.2022 09:31


Город : Минск

Сообщения: 1849

Поблагодарили 553 раза

D14 - 4148cc

D59 - 4148cc

Q61 - 2N2222


С уважением,
Алексей

Поблагодарили:


leonvn (25.11.2022) | всего : 1

3  25.11.2022 12:09
Аватар


Город : н-ск

Сообщения: 11

Поблагодарили 1 раз

Установил сбитые элементы. В итоге не запускается аппарат. Щелкает динамик, иногда начинает посвистывать и индикаторами моргать, как будто напряжения не хватает, пытается запустится и никак.

Посмотрел напряжения на IC12 (3843B) и вижу что её питание не дотягивает до запуска , т.е. ниже 8,4В, прыгает около 8В. Естественно нет выхода с 6 ноги для управления Q40.

Саму микросхему проверил отдельно, рабочая.

Не могу понять откуда на 7 ножку питание заводится. Может куском схемы поделится кто? Или куда ещё глянуть?

Электролиты и реле все проверены и в норме.

4  27.11.2022 08:30


Город : Dnepr

Сообщения: 229

Поблагодарили 50 раз

а сколько вольт батарея? с нее на первичку трансика  надо питание дать,можно через лампочку, и через ну 10к на шим на 7ногу что то более 16в.

Нелавно кварц выломали на смарте рукасиые умельцы, тоже не стартовал

5  28.11.2022 07:53
Аватар


Город : н-ск

Сообщения: 11

Поблагодарили 1 раз

Обе батареи сейчас по 25,6В показывают без нагрузки. Я их и отдельно уже подзаряжал. Кварц на месте.

Я сейчас вместо батарей ЛБП использую, подаю 48-50 вольт прямо на радиаторы транзисторов на плате, куда клеммы батарей прикручиваются. Просто так удобней. Результат один и тот же, что с полностью собранным аппаратом, что с платой лежащей на столе и запитанной от ЛБП.

Изначально проблема была что аппарат включался, вроде работает, потом самопроизвольно начинал переключать реле и моргать индикаторами. Сейчас вот вообще не запускается. При нажатии на кнопку включения, начинает щелкать (цикать) динамик. По замерам нет запуска микросхемы IC12, т.е. напряжение питания не поднимается до нужных ей 8,4В, прыгет около 8В. Пробовал отдельно, на обесточенной плате, подавал на питание этой микросхемы 10В. Опорное +5В на 8 ноже поднималось и генерация на 6 ножке присутстовала. Сделал вывод, что сама микросхема исправна. Все электролиты проверил на ёмкость и ESR, полностью выпаивал. Все в норме.

6  29.11.2022 01:33


Город : Dnepr

Сообщения: 229

Поблагодарили 50 раз

та смоделируйте питание +5 и +12 отдельными источниками и подайте на плату, проверьте токи потребление,

и на кварце напряжения гляньте

7  29.11.2022 12:17
Аватар


Город : н-ск

Сообщения: 11

Поблагодарили 1 раз

+5В формируется из +12В посредством 7805.

+12В формируется и стабилизируется этой микросхемой IC12 (3843B), которая пока не может запуститься.

+24В снимаются с того же трансформатора что и +12В, но они не стабилизированные и используются для управления реле.

В итоге подал с ИБП +12В, сразу же появились и +5В. Потребление 110мА. Индикаторы горят, на кнопки включения и выключения издаются сигналы спикером. При нажатии на кнопку выключения индикаторы потухли, потребление 90 мА. На долгое нажатие кнопки включения выдается долгий сигнал. Квары на 16 и 24 МГц генерят нормальную частоту.

Короче, что то шевелится и работает.

Теперь главное как то запустить нормально эту IC12.

8  01.12.2022 10:35


Город : Минск

Сообщения: 1849

Поблагодарили 553 раза

#4875 leonvn:

Установил сбитые элементы. В итоге не запускается аппарат. Щелкает динамик, иногда начинает посвистывать и индикаторами моргать, как будто напряжения не хватает, пытается запустится и никак.

Посмотрел напряжения на IC12 (3843B) и вижу что её питание не дотягивает до запуска , т.е. ниже 8,4В, прыгает около 8В. Естественно нет выхода с 6 ноги для управления Q40.

Саму микросхему проверил отдельно, рабочая.

Не могу понять откуда на 7 ножку питание заводится. Может куском схемы поделится кто? Или куда ещё глянуть?

Электролиты и реле все проверены и в норме.

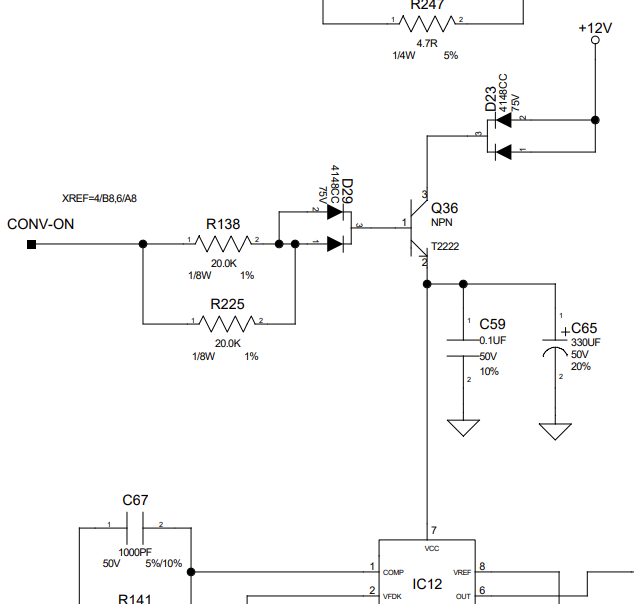
+12V  Должно быть в норме, чтобы запустилась IC12

смотрите Q36 , D23 , D29  , C65 , C59


С уважением,
Алексей
9  01.12.2022 12:53
Аватар


Город : н-ск

Сообщения: 11

Поблагодарили 1 раз

#4884 Alexei:

смотрите Q36 , D23 , D29  , C65 , C59

Эти элементы все в норме, проверил. По дорожкам, насколько увидел, питание на IC12 приходит с Q36. При нажатии на кнопку включения он открывается. На коллектор Q36 ток приходит с катода D23. Посмотрите куда ещё подключены катод D23 и коллектор Q36.

10  04.12.2022 19:58


Город : Минск

Сообщения: 1849

Поблагодарили 553 раза

Анод D23 идёт прямиком на +12V , а катод прямо на коллектор Q36


С уважением,
Алексей
11  08.12.2022 07:08
Аватар


Город : н-ск

Сообщения: 11

Поблагодарили 1 раз

#4889 Alexei:

Анод D23 идёт прямиком на +12V , а катод прямо на коллектор Q36

Интересует откуда подаётся напряжение для первоначального запуска IC12

12  09.12.2022 11:32


Город : Минск

Сообщения: 1849

Поблагодарили 553 раза

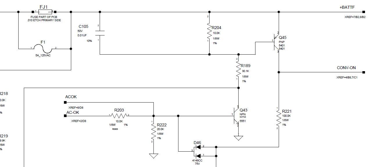
Проверте предохранитель F1 и Q45 


С уважением,
Алексей
13  13.12.2022 07:59
Аватар


Город : н-ск

Сообщения: 11

Поблагодарили 1 раз

#4899 Alexei:

Проверте предохранитель F1 и Q45 

Вместо F1 на плате только шелкография и перемычка в виде дорожки. Q45 (p-n-p) звонится как исправный. До нажатия на кнопку включения на эмитере 48В на коллекторе 0В, после нажатия кнопки на коллекторе появляется 48В.

14  13.12.2022 14:06


Город : Минск

Сообщения: 1849

Поблагодарили 553 раза

С59  и С65  проверьте на пробой


С уважением,
Алексей

Поблагодарили:


leonvn (14.12.2022) | всего : 1

15  14.12.2022 09:37
Аватар


Город : н-ск

Сообщения: 11

Поблагодарили 1 раз

#4904 Alexei:

С59  и С65  проверьте на пробой

За кусок схемы спасибо.

С59 и С65 полностью исправны, проверил прибором после выпаивания. На всякий случай заменил, но без результата. За схемы спасибо, но они не раскрывают откуда берется первоначальное напряжение для запуска IC12. Сама себя IC12 запустить не сможет, ей нужен внешний источник для запуска, а вот потом уже она сможет сама себя поддерживать без внешнего источника. Это видно по типовой схеме включения в даташите. По приложенным схемам видно, что питание IC12 идёт через D23 и Q36 от точки +12V. Это +12V и есть напряжение которое формирует IC12, но уже после первичного запуска. Это подтверждается замерами, после нажати кнопки на анодах D23 около +1В.

Катод D23 должен быть ещё куда-то подключен, откуда приходит первоначальное напряжение для запуска IC12. На схеме не показано.